Infineon Technologies / パワー半導体
(ゲートドライバ IC/電源:EiceDRIVER™)

パワーエレクトロニクスにはスイッチテクノロジーが使用されています。また、すべてのパワーデバイスには、最適なゲートドライバ・ソリューションが必要です。そのため、インフィニオンは、絶縁ゲートドライバ、レベルシフトゲートドライバ、非絶縁ローサイドゲートドライバなど、500種類以上のEiceDRIVER™ ゲートドライバソリューションを提供し、幅広いパワー半導体トポロジー、電力変換トポロジーの設計要件に対応しています。

ゲートドライバ IC (EiceDRIVER™)

ガルバニック絶縁型ゲートドライバIC
  • 高性能と最先端の堅牢性を必要とするアプリケーション向けに設計
  • 最先端のSiC MOSFET およびGaN スイッチに最適
  • 最大18A の出力電流
  • 短い伝搬遅延と遅延マッチング (7ns)
  • 300kV/μs のCMTI
  • 広範囲のゲート電圧(40V)
  • 負のゲート電圧でのバイポーラ電源が可能

メーカー製品サイト

レベルシフト型IC
  • ジャンクションアイソレーション(JI)とシリコンオンインシュレータ(SOI)、2タイプのレベルシフト型
  • 業界標準のpn接合絶縁技術を採用したMOS/CMOS製造
  • HVICとラッチ耐性CMOSによる堅牢なモノリシック構造
  • 高電圧のレベルシフト技術であるシリコンオンインシュレータ (SOI) 技術:内蔵BSDと高い堅牢性により、負の過渡電圧スパイクを保護

メーカー製品サイト

ローサイドドライバIC
  • 最新の0.13μmプロセスを利用
  • 業界標準のDSO-8および小型フォームファクタSOT23とWSONパッケージを提供
  • UVLO、内蔵過電流保護などのオプションを提供

メーカー製品サイト

ゲートドライバ 電源 (EiceDRIVER™ Power)

EiceDRIVER™ Powerの特長

 

  • 高精度なデューティサイクル調整
  • 広いスイッチング周波数調整範囲
  • バイパスモードによる同期(オプション)
  • 低抵抗出力段
  • 5段階調整可能な平均過電流保護
  • 短絡保護 / 過熱保護
  • Readyピンによるステータスフィードバック
  • 小型、省スペースパッケージ
  • 最小BOMコスト、面積削減

主な仕様

 

  • 広い入力電源範囲:4.5 V~20 V
  • 設定可能な過電流保護:60 mA … 650 mA
  • 広い周波数範囲:50 kHz~695 kHz
  • デューティサイクル調整範囲:10%~50%
  • 最大出力電力最大:10 W

サンプル回路

ゲートドライバ電源サンプル回路

 

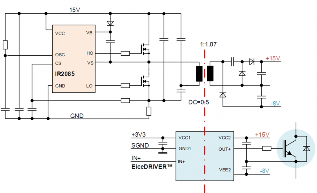
絶縁ゲートドライバの“電源設計”をシンプルに

絶縁ゲートドライバを使うには、絶縁電源(ゲート用の+電源/-電源など)を用意する必要があります。
EiceDRIVER™ Power 2EP1xxRは、トランス駆動に必要な機能を集約し、ディスクリート構成と比べて部品点数と基板面積を削減します。
さらに、非対称出力電圧(例:+15V / -7.5Vなど)の生成にも柔軟に対応できます。

ディスクリートソリューション
ディスクリートソリューション
2EP1xxR ソリューション
2EP1xxR ソリューション

 

製品ラインアップ

型番 2EP100R 2EP101R 2EP110R 2EP130R
抵抗モード
2EP130R
バイパスモード
周波数(GND) 65 kHz 50 kHz R設定可能、41段階
332R…63400R
50 kHz..695 kHz
外部PWM信号
50 kHz..695 kHz
10%…50%
周波数(フォローティング) 103 kHz 65 kHz
デューティサイクル
(GND)
33% 12% R設定可能、41段階
332R…63400R
10%…50%
GND接続
デューティサイクル
(フローティング)
50% 17%
平均過電流制限値
(n.c.)
固定 R設定可能、5段階
332R…63400R
10%…50%

 

アプリケーション×ゲートドライバー電源の接続例

型番 回路図 アプリケーション_
ゲートドライバ電源
2EP100 2EP100 IGBT
+15 V / -7.5V
2EP101 2EP101 SiC MOS
+15 V / -2 or 3 V
2EP110 2EP110 SiC MOS
+15 V / -2…-5V
2EP100 2EP130 SiC MOS
全IGBT

お問い合わせ / お申し込み

お見積り・資料請求・技術的なお問い合わせ等

ページの
先頭へ